欢迎访问河北省机关事务管理局网站
返回首页
组织机构
新闻资讯
通知公告
政策法规
党建工作
政务服务
下载中心
您当前的位置 :
河北省机关事务管理局
>>
政府信息公开
>>
政府信息公开年报
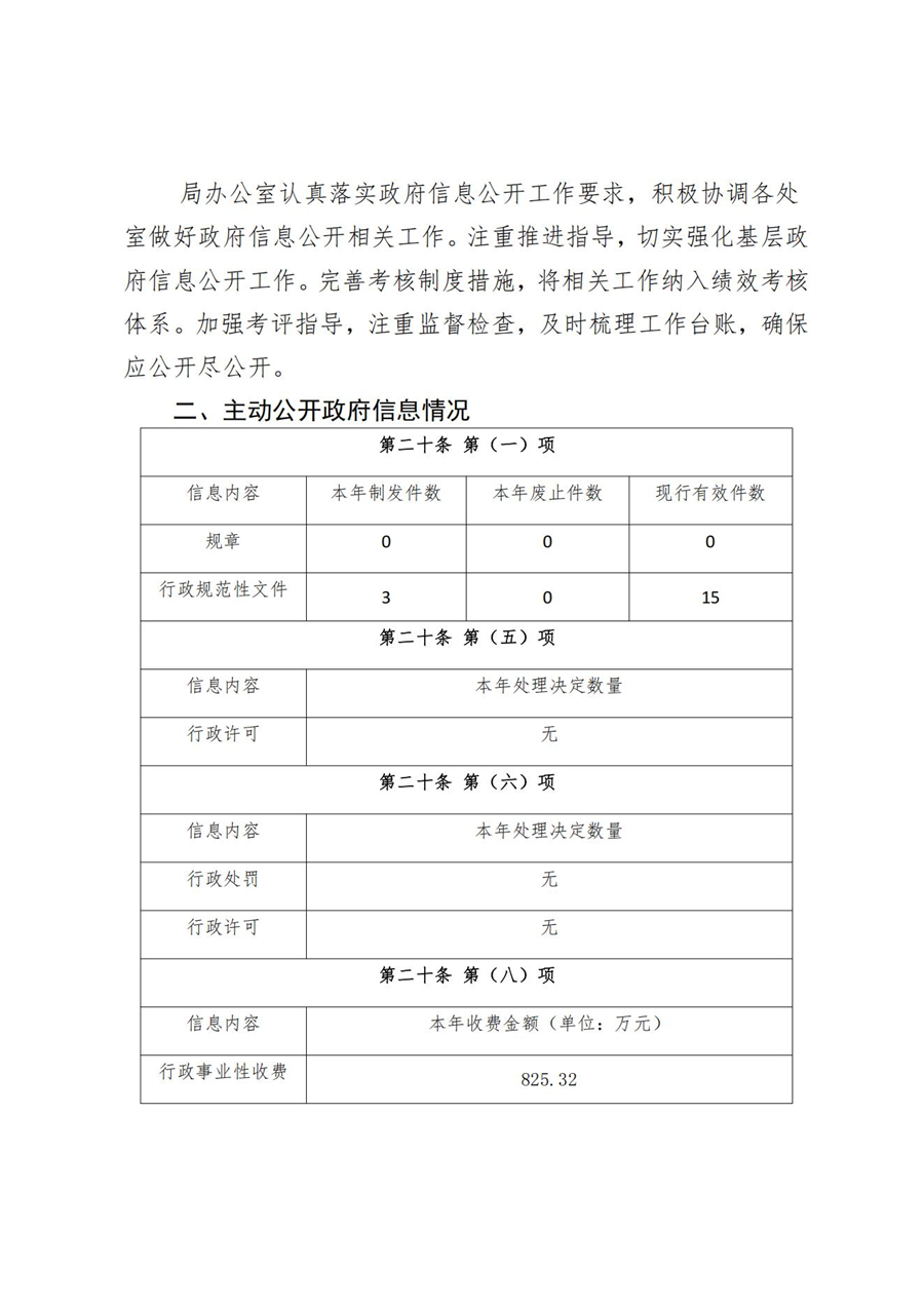
河北省机关事务管理局2025年政府信息公开工作年度报告
河北省机关事务管理局
swj.hebei.gov.cn
2026-01-27 12:03:00
来源:办公室
河北省机关事务管理局2025年政府信息公开工作年度报告(Word).doc
河北省机关事务管理局2025年政府信息公开工作年度报告(PDF).pdf
>>>更多精彩内容请进入河北省机关事务管理局网<<<
主办单位:河北省机关事务管理局办公室 版权所有:河北省机关事务管理局
网站地图
地址:河北省石家庄市裕华西路69号 邮编:050051 邮箱:hbswglj@163.com
联系我们
网站标识码:1300000048
冀ICP备07025505号-11
冀ICP备07025505号-15
冀公网安备 13010402001607号
技术支持:长城新媒体集团